产业资讯
动脉网
2024-10-11
1600
随着国家一系列人口政策出台和落地,大众对老龄化进程有了越来越具体的感知。伴随着人口结构带来的紧迫感,应对老龄化的银发经济、老年健康产业迎来市场机遇。
智能技术作为高效保障老年人健康的方式之一,已成为大势所趋。《“十四五”国家老龄事业发展和养老服务体系规划》提出,要促进老年用品科技化、智能化升级;具体到产品上,要发展外骨骼康复训练、认知障碍评估和训练、沟通训练、失禁康复训练等。
其中,运动能力对老年人身心健康、社会生活参与度乃至整体生活质量都有着直接影响,而外骨骼机器人作为热门的智能化产品,可帮助患病老年人恢复行走功能或增强助力,将在老年人的康复治疗、健康维护、日常生活等多个层面发挥价值,堪称“行走的神器”。
驱动技术迭代,外骨骼机器人发展迅速
20世纪60年代,下肢外骨骼技术开始发展起来,最初用于军事,而后被逐步用于康复治疗领域,国外研究早于国内。20世纪80年代开始,外骨骼机器人的研制与应用在全球范围内获得普遍的高度重视,并且在医疗、工业与军事领域全面发展。
外骨骼机器人的驱动技术直接影响产品性能和穿戴性,也是影响其未来发展的重要因素。
近年来,驱动系统的迭代推动了外骨骼机器人发展:在传统驱动技术的基础上衍生出使用气动肌肉、电活性聚合物、磁流变液等新型致动器的驱动技术,在传统致动器的基础上发展出柔性/可变刚度致动器,创新驱动技术的同时也为国内外科研人员提供了新的研究方向。

外骨骼机器人的驱动技术、致动器以及优劣势汇总,资料来源:《医疗卫生装备》
国外已有多款代表性的外骨骼机器人应用于医疗领域,尤其是用于康复训练。
以色列公司Lifeward(原ReWalk Robotics,2024年9月宣布更名Lifeward)研发的下肢外骨骼机器人ReWalk,适用于脊髓损伤、不完全截瘫、中风等患者,帮助患者恢复行走能力,是全球首款获得FDA的外骨骼机器人。ReWalk主要由连接两侧髋关节和膝关节的机器人步态装置、外部电池组、无线模式选择器和传感器组成。
EksoNR是美国Ekso Bionics开发的一款外骨骼机器人,用于卒中和脊髓损伤、获得性脑损伤患者的康复,包括创伤或动脉瘤、脑肿瘤、氧气损失或其他疾病导致的损伤;EksoNR的适应症还扩大到多发性硬化症。
此外,日本Cyberdyne、瑞士Hocoma、美国Parker Hannifin、新西兰Rex Bionics、韩国三星等公司也推出了多款外骨骼机器人。

不同动力关节的下肢外骨骼机器人,图片来源:《生物医学工程学》
在全球范围内,外骨骼机器人在帮助肌能衰退的老年人进行康复训练、提高老年人行走能力和生活质量方面都发挥了举足轻重的作用;同时,技术快速迭代,产品逐步走向机械化和智能化。
探索技术融合,康复应用趋于多样化
尽管国内的外骨骼机器人研发应用起步相对较晚,但随着科技研发投入加大、机器人研制技术演进以及跨国企业在国内布局,国内已涌现出一批外骨骼机器人创新研发公司,其产品应用于不同的康复训练。

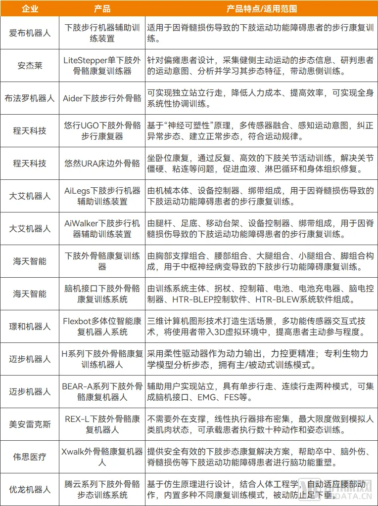
国内已获二类医疗器械审批的部分康复外骨骼产品,资料来源:国家药监局、各公司官网
造成运动功能障碍的原因众多,患者所需的治疗方式不一。以下肢外骨骼机器人为例,产品主要是辅助患者进行站立及行走,动力关节主要是髋、膝和踝,让髋关节实现屈曲伸展,膝关节实现屈曲伸展,踝关节实现背屈和跖屈。整体来看,下肢外骨骼康复机器人主要起到了步态矫正、增强助力、运动代偿等作用。
步态矫正方面,下肢外骨骼机器人在康复医疗机构已有大量应用,其主要特点在于拥有多个主动关节,以及先进的传感和意图识别技术。这类设备专注于步态的矫正,同时避免二次伤害和机器刚性摩擦,其设计核心在于准确识别患者的运动状态,并提供安全的矫正力。
这些产品中,程天科技推出的悠行UGO康复外骨骼适用于脊髓损伤、脑卒中、下肢肌无力或其他神经系统疾病导致下肢运动功能障碍患者;产品基于“神经可塑性”原理,多传感器融合、感知运动意图,纠正异常步态、建立正常步态。
安杰莱的LiteStepper单下肢外骨骼康复训练器则专为偏瘫患者设计,辅助偏瘫患者针对患侧下肢进行康复训练。产品采集患者健侧主动运动的步态信息、研判运动意图、分析并学习其步态特征,带动患侧进行与健侧相适应的运动再学习康复训练。
迈步机器人的H系列下肢外骨骼康复训练机器人以专利技术柔性驱动器作为动力输出,并通过特有专利技术动力踝关节提供背屈助力,在助力下重复练习屈、伸动作,纠正足下垂和足内翻的问题,提升平衡能力,纠正异常步态。
增强助力方面,产品主要在于帮助那些由于肌力不足而行动不便的老年人,特别是能够独立行走而无需外部支撑的患者;针对肌力退化的老年人或骨折后康复患者,其设计则需注重提供额外的力量支持。
例如,傅利叶的ExoMotus M4可帮助各类型下肢运动障碍的患者在早期实现站立及步行功能训练,在康复早期给用户提供正确的感觉输入,抑制异常步态形成。
增强助力型产品的核心特性包括轻便性、长续航力和精准的步态识别能力,可采用轻型柔性外骨骼设计。
如司羿智能的EasyWalk下肢软体外骨骼帮助解决卒中患者、脑外伤等的行走障碍问题,产品采用了软体结构,仅重3kg,集中在腰部、易于穿戴,可避免传统刚性外骨骼强制用户行走的机械运动形式。
运动代偿方面,产品主要为完全或部分丧失运动能力的截瘫患者设计,通过设备的运动功能来代偿患者失去的行动能力。这类设备将安全性和稳定性作为设计首要,兼顾患者日常生活的运动需求,并力求模拟自然步态。
以布法罗机器人推出的Aider为例,产品能实现独立站立行走,可用于步态训练、下肢肢体运动训练、肢体协调性训练、力量训练、认知训练和姿态控制训练等,进行全身系统性协调训练,可针对脊髓空洞症、脊髓炎、脊髓损伤等导致的截瘫或四肢瘫的患者进行。
近年来,康复外骨骼机器人积极探索技术融合,促进产品升级迭代,并进一步提升产品的安全性、有效性和智能化。
基于脑机接口的外骨骼系统将运动意图转换为外骨骼的控制信号,使患者可以在外骨骼的驱动下执行运动,提供了更为丰富的感觉运动反馈,在结构和功能方面提高神经系统可塑性,实现意图-驱动闭环反馈,为下肢运动功能康复提供新的治疗策略。
虚拟现实及增强现实技术或可创造沉浸式虚拟环境,或可将虚拟世界与现实环境叠加,二者由此成为数字世界与真实场景的连接纽带;运用到外骨骼康复中,则可将康复训练系统融入真实环境,为用户带来真实、多样化的交互体验,尤其适合在家庭康复场景、没有康复治疗师干预的情况下使用。
此外,随着近年来人工智能技术的不断进步,人工智能也已应用于外骨骼机器人,帮助患者进行功能性行走和步态训练、进行外骨骼的安全性、耐受性和行走功能功效评估,可进行深度学习的智能机器人研发已成为必然趋势。如爱布机器人研发了基于人工智能算法的智能外骨骼机器人,专业化训练模式,帮助患者实现神经系统整体康复。
因此,脑机接口、人工智能、虚拟现实及增强现实等前沿技术逐步融入外骨骼机器人研发制造,使得外骨骼机器人更能从真正意义上成为一套穿戴在身体外部,能够与使用者协调或平行工作,以增强身体素质和完成既定动作为目的的智能设备。
应用空间开拓,产品能否普及到“人均”一套?
总的来说,随着我国人口老龄化进程加深,在康复护理资源整体不足的背景下,外骨骼康复机器人可在医疗机构内助力老年人康复效率和质量的提升。随着延迟退休等一系列与老龄化相关的政策落地,老年人对来自行动能力的功能康复更加重视,行业机遇进一步扩大。
在这一趋势下,外骨骼机器人的应用场景正加快从医疗机构延伸至家庭,在康复中后期使用,或作为日常助行工具使用,以帮助患者更好地恢复功能、回归社会、预防复发。目前,多家企业已布局居家康复型的外骨骼机器人、消费级助行设备,解决个人康复训练、日常行走等问题。
其中,程天科技推出了悠行UGO康复外骨骼个人版,适用于社区和家居场景的个人康复使用,设备采用机械固定和绑带保护设计,可根据使用者的身体参数进行手动刻度调节,操作简单,非专业人员在学习后即可协助穿戴者使用。
新松机器人的下肢外骨骼训练器在用户与专业医生或治疗师定期沟通下,也可用于居家场景,帮助偏瘫患者激发患侧肢体主动参与能力,提高日常生活水平;并帮助患者纠正异常步态和足内外翻、足下垂问题,改善双腿重心分布,增加患侧着地时间,提高步行速度。
很显然,外骨骼康复机器人在老年人由疾病康复转变至健康状态辅助方面应用价值巨大。同时,外骨骼技术已在工业、物流等重体力劳动领域有诸多应用,减轻劳动者长期工作时的负担,并减少腰肌劳损等问题。例如,太希智能的有源腰手外骨骼机器人可为用户的大腿、腰部、手部进行智能助力;傲鲨智能的外骨骼机器人覆盖上肢、腰部、下肢、全身等,还推出“千元级外骨骼”产品;迈宝智能的产品已经切入到工业物流、汽车装配、家政服务等多个领域。
因此,对于仍参与体力劳动的老年人来说,工业型外骨骼机器人也能起到健康维护的作用。据了解,作为全球老龄化水平最高的国家之一,日本的外骨骼机器人发展主要源于老龄化带来的社会需求。在日本,产业巨头进行外骨骼产品研发时,医疗与工业并重,除了助老助残的医疗应用之外,许多公司在申请专利的同时还把目光投向了工业应用,即通过外骨骼技术减轻工人作业负重。
外骨骼机器人面向医疗和工业有着技术上的同一性,同步发展策略可提升研发效率。不过,国内企业在医疗应用和泛工业应用的融合研发上涉足还不多,随着人口老龄化和劳动力短缺的问题日益突出,既解决老年人的康复问题,又针对老年人身体机能特征、解决劳动场景中的健康维护问题,有望成为外骨骼机器人市场进一步发展壮大的路径之一。
但要看到,外骨骼机器人普遍价格昂贵,在全球市场内,大多在数万至数百万之间,核心部件的成本和终端产品价格成为制约外骨骼机器人商业化的一大因素。此外,无论在哪个场景,多数老年群体对外骨骼器械的了解还较少,也在一定程度上制约了产品的应用。
当然,外骨骼机器人也被应用于儿童及其他相应疾病的康复训练,本文暂不讨论。
对于老龄化而言,外骨骼机器人的市场需求已是确定性的存在。未来,随着科技进步、大众消费能力与意愿提升,对罹患疾病导致行动不便或运动能力下降的老年人来说,是否能实现“人均”一套外骨骼以获得更佳的晚年生活质量?这还取决于行业通过持续的技术迭代降低产品成本,进一步验证产品安全性与有效性,并加深目标群体对外骨骼产品的认知。
参考资料:
劳动参与与中老年人卫生服务利用的关联分析——以健康水平为中介变量
人口研究:中国低龄老年人劳动参与的现状、特征及趋势
生物医学工程学:下肢外骨骼康复机器人的分类及其应用现状
科技工作:下肢外骨骼机器人研究进展及趋势
医疗卫生装备:可穿戴外骨骼机器人驱动技术的研究进展
产业资讯
思宇MedTech
2026-04-28
29
产业资讯
深蓝观
2026-04-28
31
产业资讯
药智网
2026-04-28
30
热门资讯