研发追踪
MedTrend医趋势
2025-11-29
3041
专利悬崖、研发黑洞、成本铁幕,跨国公司会对自身的组织架构进行重大调整,简单来说都是基于这样三个因素。但是集体变动的原因,还是这样简单吗?
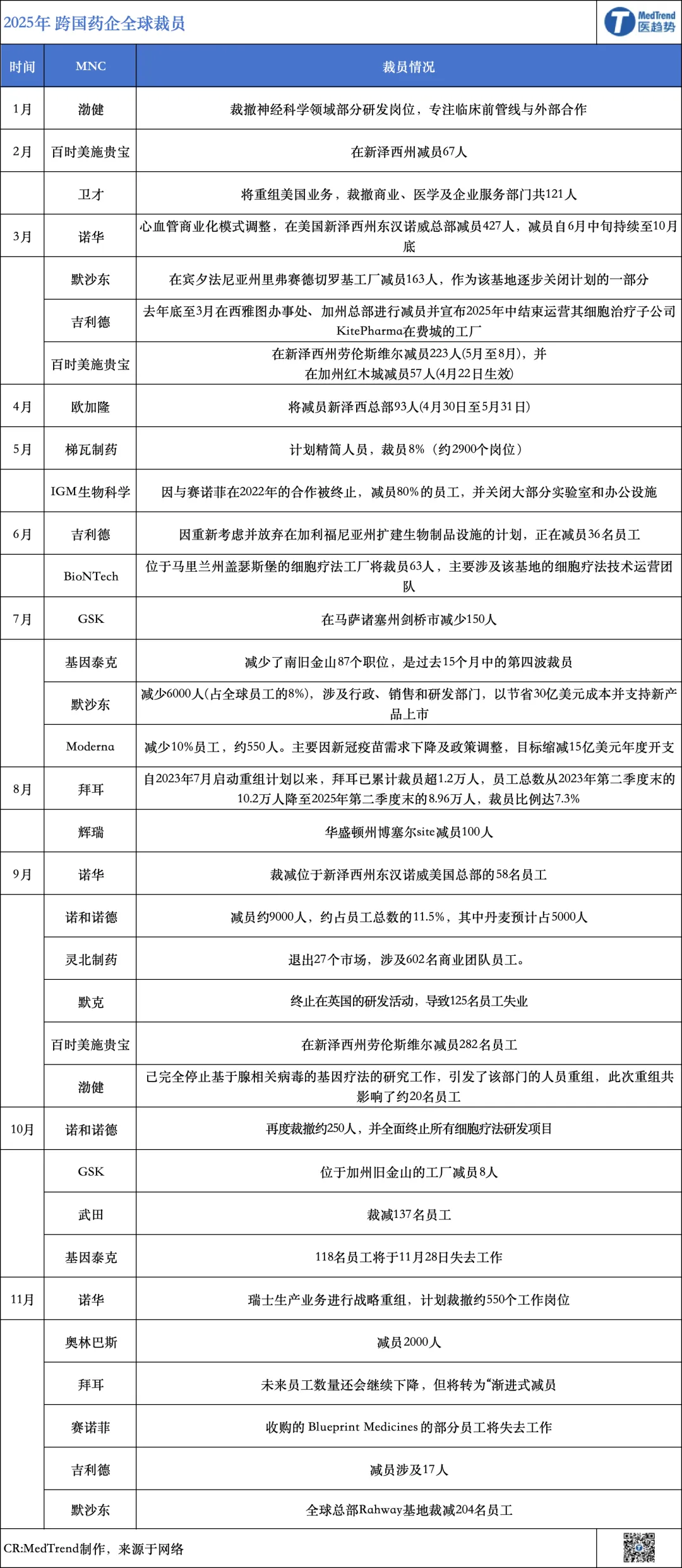
先来看一些现实的场景:11月25日,诺华官宣两轮裁员,全球层面计划在瑞士总部裁减多达550个岗位;而在中国区,县域团队将整体调整,据悉涉及员工约500人。更早之前,11月18日,默沙东宣布其全球总部Rahway基地裁减204名员工。11月14日,赛诺菲表示将对今年6月收购的罕见病疗法公司Blueprint Medicines人员进行优化。11月12日,拜耳首席执行官比尔·安德森表示,第三季度公司员工数量减少1054人,环比降幅1%,未来员工数量还会继续下降。2025,一众跨国药企进入“瘦身”之年。
据Fierce Biotech裁员追踪数据:2025年前三季度全球生物制药行业共190轮裁员,逼近2024年全年192轮的总量。全球裁员下,跨国药企中国区暗流涌动。
大裁员背景下,从数据来看,进入2025年前三季度,MNC"优等生"阵营动荡,阿斯利康、默沙东、礼来、诺和诺德、诺华、赛诺菲6家MNC中国区增速均低于全球。整体来看,中国区裁员成熟药的退场是最大因素之一。细看之下,各自战略均有不同。

01
全球裁员潮较去年增加31%
从裁员人数来看,据BioSpace统计:仅2025上半年,全球130家生物制药企业就裁员了13470人,比去年同期增长31%。进入下半年,诺和诺德计划裁员9000人,默沙东裁员6000人,单次裁员规模均远超2024年。

从裁员涉及领域来看,2025年,裁员”主力军“在细胞疗法领域。
2025年6月,BioNTech宣布重大战略调整,将停止在马里兰州的细胞疗法生产,并裁员63人。7月,胞治疗明星企业Century Therapeutics宣布裁员50%,涉及72名员工。8月,初创公司Arena宣布裁员约30%,涉及22名员工,并明确表示将大幅削减细胞与基因疗法的投入。9月,细胞疗法公司Arsenal Biosciences宣布裁员50%、同月细胞疗法公司Innate Pharma裁员30%,包括其首席科学官,并降低NK细胞疗法优先级。10月21日,比利时制药公司Galapagos宣布:因出售细胞治疗业务的尝试未果,将逐步关停该业务板块,寻求转型。此次业务调整将将导致全球约365名员工失业,波及美国、欧洲和中国地区。
比起初创与中型公司,大型跨国药企在细胞治疗领域的裁员或许更具风向标。10月10日,诺和诺德宣布:全面终止细胞治疗领域的研发工作,覆盖糖尿病、帕金森、慢性心衰等所有在研项目,还导致近250名员工失业。10月1日,武田制药宣布:退出细胞疗法领域,有137名员工面临失业。2月,辉瑞宣布停止B型血友病基因疗法Beqvez的研发和商业化进程,随着Beqvez退出市场,辉瑞目前已没有处于商业或临床阶段的细胞基因疗法管线,相应细胞疗法职位裁撤。
一众跨国药企如此选择并不难理解。
第一,研发成本与回报失衡。武田近10年来的细胞疗法“账本”,击碎了整个行业的故事叙事逻辑:公司已确认580亿日元(约合3.94亿美元)的减值损失。
第二,商业化难题。医疗体系与支付限制也成了CAR-T商业化的枷锁。单次治疗费用高达30万至50万美元,远超全球多数医保体系的承受力,并且随着双抗技术的突破,在众多治疗场景下已经成为CAR-T的竞争对手。
此外,2025年裁员的背后更多伴随组织架构重组。
拜耳今年第一季度就裁员2000人,以推动业务重组。诺和诺德则在6月将中国DBD胰岛素组和肥胖事业部合并。10月1日开始,礼来中国免疫事业部和抗肿瘤事业部合并。12月1日前,丹麦灵北制药将退出全球27个市场(中国市场保留)。葛兰素史克整合了新兴市场和大中华和洲际区域两大区域。
02
三重压力叠加
细看之下,2025年,MNC裁员背后无外乎3个原因。
第一,专利悬崖是最直接的挑战!
据统计:大药企有超过1000亿美元的产品将在2030年前面临专利到期问题。
诺华今年已经裁员3次。2025年7月,诺华营收第一的Entresto(沙库巴曲缬沙坦)核心专利于7月到期,2025年Q3营收开始出现下滑(同比-1%),诺华随后宣布计划在新泽西州裁员427人,未来聚焦siRNA降脂药等新产品。
默沙东3次裁员的背后直指Keytruda(K药,帕博利珠单抗)和HPV疫苗这两大明星单品。默沙东K药2028专利到期,目前增速明显放缓,2025年仅个位数增长(2025前三季度同比+8%)。一旦K药专利到期,默沙东全球肯定还会进一步裁员。为此,2025年7月默沙东启动了一项多年期优化计划,预期每年省下30亿美元成本,随后全球范围内裁减约6000名员工,约占全球员工总数的8%。
BMS今年裁员多次,专利到期挑战更为严峻,核心品种都集中在2025–2028年迎来专利悬崖:伊匹木单抗(Yervoy,2025年到期)、阿哌沙班(Eliquis,2026年到期)、阿巴西普(Orencia、2026年到期)、纳武利尤单抗(Opdivo,2028 年到期)。压力同步聚集下,年初,BMS就宣布2025年底前节省15亿美元。这项计划预计将影响约2200名员工,其中三分之二的节省将来自研发部门。5月,BMS又宣布新泽西州裁员110个职位、劳伦斯维尔园区裁员516人,单单新泽西州就裁员数千人。
当然了面临专利到期压力的还有强生自免药物Stelara(2023年9月到期,仿制药2025年开始上市)、拜耳抗凝药Xarelto(2025年2月到期)、辉瑞肿瘤药物 Ibrance(2027年到期)、抗凝血药物Eliquis(2028年到期)等。
第二,研发回报率下降。
据Drug Discovery Today通过对全球16家头部药企在2001-2020年间的研发投入、产出和成果分析显示:16家药企中有7家企业的研发生产力为负值,并且16家企业平均每家企业每年研发投入44亿美元,每年推出0.78款新药;2001-2020年间,每款新分子实体(NME)的平均研发成本达到61.6亿美元,远远超出市场印象中的“十亿美元”。
即使如此大的研发投入下,回报率下降严重。Fierce Pharma数据显示:跨国药企的研发回报率却从2010年的10.1%降至2023年的1.2%。因此,裁员或者砍管线,都是必然的。
第三,成本管控。
走进2025年,裁员背后,MNC似乎都都认为“节流”比“开源”更有用。
2025年,辉瑞下调销售、一般及行政费用(SG&A)费用2亿美元(从133-143亿美元下调至131-141亿美元)、和研发费用下调3亿美元。公司预计到2025年底实现45亿美元净成本节约,到2027年底累计节约77亿美元。BMS直接宣布2025年底前实现15亿美元年化节约,单单2025年第三季度,运营费用同比下降约1亿美元。诺和诺德更是在裁员后将2025年全年经营利润增速指引从10%–16%下调到4%–10%,这已经是其今年以来第N次下调业绩指引了。
03
中国区暗流下的新博弈
这场全球“裁员潮”中,中国区无疑是最重要的看点。
11月25日,市场传出消息,诺华中国区县域团队将整体解散,最后工作日定为12月31日,这意味着诺华布局5年的“县域模式大改革”。此次,裁员范围涉及总监、大区经理等全层级岗位,总人数高达500人。
11月19日,赛诺菲三款疫苗业务调整,带来了小范围的裁员。
更早之前,9月诺和诺德全球裁员9000的情况下,中国区波及约300人左右。近日,诺和诺德中国宣布将于2026年1月1日起启动新一轮组织架构调整,涉及新兴事业部、肥胖症与糖尿病事业部以及商务及零售事业部三大核心业务单元,届时也将有不小的人员流动。当然还有7月份,默沙东宣布中国区可能裁员约400人。
而在大裁员背景下,MNC在中国区格局正在悄然“改变”。
2025前三季度,阿斯利康以52.79亿美元,5%的增长成为2025上半年中国区营收“榜一”。曾经的“榜一”默沙东下滑68%,中国区营收仅有14.52亿美元。
那些的MNC"优等生"阵营动荡,回望5年前,阿斯利康、默沙东、礼来、诺和诺德、诺华、赛诺菲6家MNC中国区营收增速高于全球增速,中国区成为核心驱动力量。进入2025年前三季度,目前6家MNC中国区增速均低于全球。
整体来看,业绩、裁员的背后,成熟药的退场是最大因素之一。默沙东HPV疫苗因需求疲软暂停供应,中国区营收暴跌68%,赛诺菲波立达则是直接退出中国市场,中国区营收下滑8.9%。
这也演变成一个常见的场景:具备完善运营体系的成熟产品,利润空间显著收窄。正是这种变化,让MNC重新明晰中国战略及定位。在陆续披露的财报中,可以明显观察到,MNC几乎均在反复强调加快推动创新研发,以及中国创新药上市速度,但是这需要一定的时间。
细分来看,裁员背后MNC战略略有不同。阿斯利康历经多次,将成熟药与创新药通过事业部划分实现资源聚焦,这也带来了人员变动较大,但是从结果来看“打法”奏效。BMS大胆NewCo,成立独立的自勉公司,虽未公布中国区数据,但这种方式给予本土自免研发最大的灵活性和自主性。当然面对中国区下滑,默沙东探索“中国区+1"策略,默沙东将印度员工从1800扩招到2700名,同时,默沙东也在海德拉巴设立一个新的技术中心。
此外,2025年,MNC加快了在中国BD的步伐,一方面表现了MNC对中国创新研发、全球竞争力管线的认可。另一方面,背后折射出MNC寻找下一款重磅药物的焦虑。从交易管线的类型来看,交易资产的重点依旧集中在ADC领域!同时,自免与代谢疾病交易数量占比也逐渐攀升,从2023年的18%提升至2025年的32%,GPL-1成为热门赛道:豪森药业的GLP-1双靶点药物,以20.1亿美元的价格牵手再生元,联邦制药的GLP-1三靶点药物,则以20亿美元的价格牵手诺和诺德。
不论如何,裁员的“水面之下”,MNC中国区暗流涌动。
研发追踪
药渡
2026-05-27
536
研发追踪
医药笔记
2026-05-26
470
研发追踪
佰傲谷BioValley
2026-05-26
486
热门资讯