产业资讯
火石创造
2025-01-09
2588
01
企业榜:超1200个项目获投
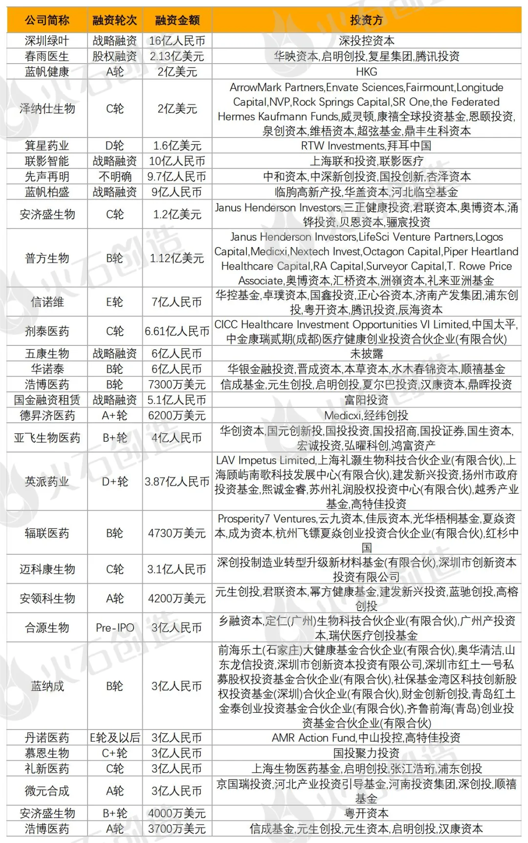
2024年生物医药行业融资事件TOP30

来源:火石创造产业数据中心,产业查数上产业数据通
根据火石创造产业数据中心,2024年全国生物医药领域(不算拟收购、被收购、定增、挂牌上市)共发生了1236起投融资事件,累计金额超过436.93亿元(不含未披露金额项目)。其中,单笔融资金额超过亿元的案例185起,合计融资金额高达386.86亿元,占全年融资规模总额的88.54%。

图:2024年融资金额分布情况
来源:火石创造产业数据中心,产业查数上产业数据通
从融资轮次上看,2024年融资事件大多集中在股权融资,共有281个项目获投。从融资金额来看,A轮融资获得最高融资金额74.03 亿元,占总体融资金额的16.90%;其次,B轮也获得了较高融资金额70.72 亿元,占总体融资金额的16.15%。

图:2024年各轮次融资数量及金额
来源:火石创造产业数据中心,产业查数上产业数据通
02
机构榜:启明创投最活跃
2024年活跃投资机构

来源:火石创造产业数据中心,产业查数上产业数据通
03
区域榜:上海最吸金
2024年融资项目数前2的省份是江苏省(299起)和广东省(201起)。从融资金额来看,上海市最为突出,融资金额高达102.18亿元,占总融资金额的23.39%;其次,江苏省也较为突出,融资金额达85.18亿元,占总融资金额的19.50%。

图:2024年各地区融资数量及金额来源:火石创造产业数据中心,产业查数上产业数据通
04
最值得关注的融资项目
深圳绿叶:获16亿元战略投资
深圳绿叶获得深圳市绿叶私募股权投资基金最高达16亿元人民币的战略投资。绿叶制药集团是致力于创新药物的研发、生产和销售的国际化制药公司,在中国、美国和欧洲设有研发中心,拥有超过30个中国在研药物和10多个海外在研药物。绿叶制药在微球、脂质体、透皮释药等先进药物递送技术领域达到国际先进水平,在新分子实体、生物抗体领域收获多项创新成果,并在细胞治疗、基因治疗等领域进行了积极布局和开发。(上产业数据通查看相关企业信息)
春雨医生:完成2.13亿美元融资
春雨医生获得新一轮融资,金额高达2.13亿美元。由腾讯、复星集团、启明创投、华映资本等多家知名投资机构共同参与,标志着春雨医生在线医疗服务的实力得到了华丽的升级。
春雨医生成立于2011年7月,是我国最早深入“互联网+医疗健康”领域的企业,是凭借互联网、物联网、大数据云平台及人工智能等技术创新能力,赋能实体医疗机构建设升级的智慧医疗健康应用型创新企业。(上产业数据通查看相关企业信息)
蓝帆健康:完成2亿美元融资
蓝帆医疗子公司蓝帆健康获泰国产业投资者HKG增资2亿美元(约14.21亿元人民币),以扩大手套产能、能源项目建设等。此次融资将助力蓝帆健康降低生产成本,加强全球竞争力,同时推动新产品和新业务的开发。
蓝帆医疗是中低值耗材和高值耗材完整布局的医疗器械龙头企业,其中健康防护手套的全球市场占有率第一,药物支架领域全球市场占有率第四。山东蓝帆健康科技有限公司是蓝帆医疗的全资子公司于2020年成立,主要产品为健康防护手套。(上产业数据通查看相关企业信息)
泽纳仕生物:完成2亿美元C轮融资
泽纳仕生物(Zenas)宣布完成2亿美元的C轮融资。本轮融资由SR One、NEA、Norwest Venture Partners和Delos Capital领投,Envate Sciences和Longitude Capital跟投。
泽纳仕生物(Zenas)是一家致力于成为炎症和免疫学导向疗法开发和商业化领导者的全球生物制药公司。公司正在推进针对多种自身免疫疾病的obexelimab开发计划,为世界各地的患者提供基于免疫学的创新疗法。(上产业数据通查看相关企业信息)
箕星药业:完成超1.6亿美元D轮融资
箕星药业宣布完成1.62亿美元的(约折合11.59亿元人民币)D轮融资,由拜耳、RTW投资公司共同领投。其中,拜耳出资3500万美元,RTW投资公司出资1.27亿美元。通过此次合作,拜耳将获得箕星在心血管和眼科领域产品线商业化权益的优先谈判权,并成立联合产品组合战略委员会,以进一步挖掘更多潜在业务发展机会。
箕星药业由RTW创立,总部位于中国上海,是一家处于临床阶段的生物制药公司,致力于将创新科学和药物带给罹患严重危及生命健康疾病的中国患者。箕星药业由RTW于2019年投资创立,与全球多家生物技术公司开展合作,通过开发和商业化独特创新的治疗药物,应对心血管和眼科疾病领域尚未满足的医疗需求。目前,箕星药业已建立多样化的心血管、眼科产品管线。(上产业数据通查看相关企业信息)
产业资讯
E药经理人
2026-04-24
24
产业资讯
动脉网
2026-04-24
26
产业资讯
氨基观察
2026-04-24
24
热门资讯