研发追踪
药时代
2025-01-13
5476
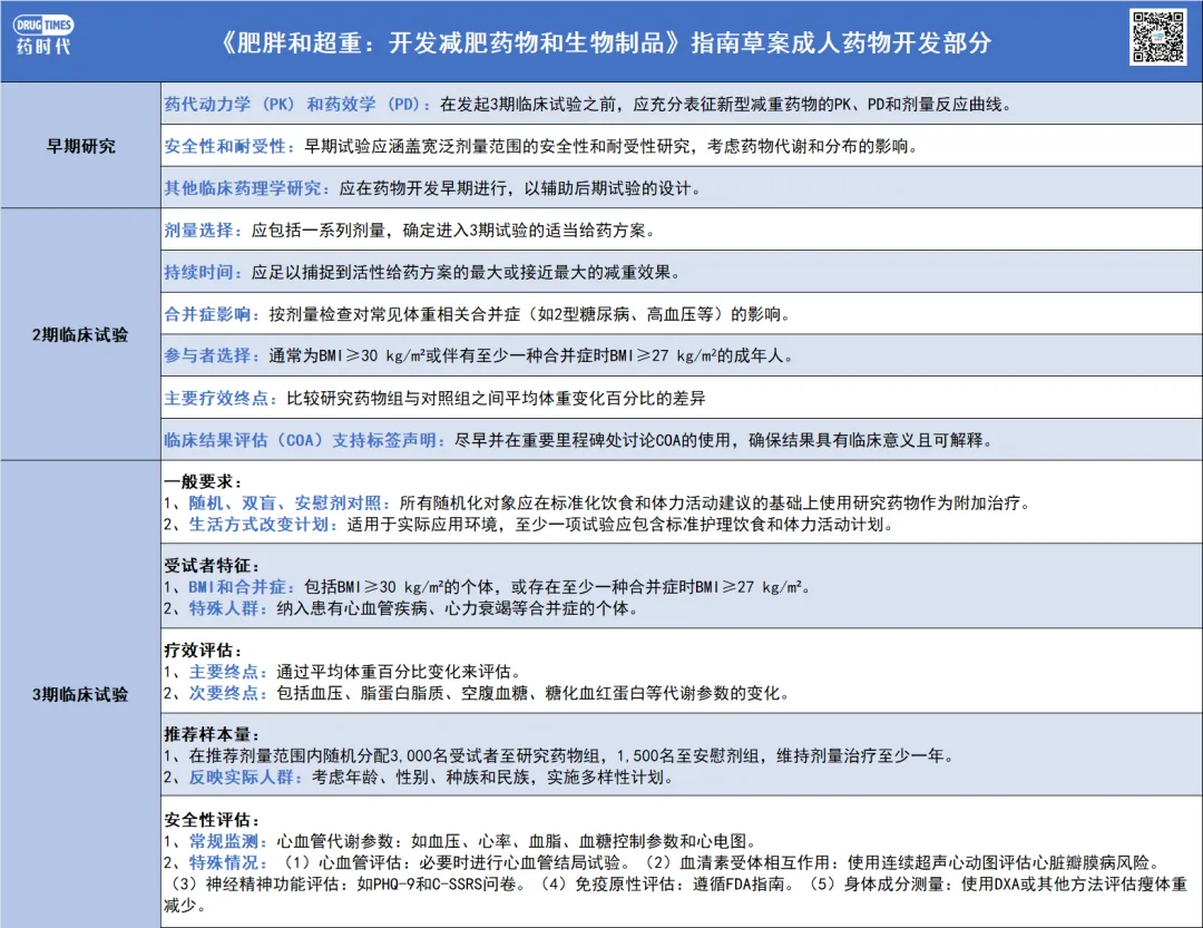
2025年1月7日,FDA针对减重药物的开发拟草了一份名为《Obesity and Overweight: Developing Drugs and Biological Products for Weight Reduction 》的指南草案。这份长达21页的文件覆盖了临床背景、成人及儿童患者减肥药物评估、以及统计考量等四大核心主题,为从早期研究到三期临床试验的设计提供了详尽建议。笔者已将成人部分以表格形式列举。

回顾草案,有以下几点比较重要:
(1)讨论BMI是否有效维持减肥效果的研究设计和终点,虽未得出明确结论,但进一步细分了成人和儿童超重和肥胖的BMI标准。成人患者中,BMI≥30 kg/m²或伴有至少一种合并症时BMI≥27 kg/m²的个体将被纳入二期试验;而三期试验则增加了BMI>40 kg/m²的严重肥胖样本。对于儿科患者,草案也提出了相应的BMI标准,并鼓励尽早开展相关研究。
(2)明确了未来减肥药物的最低疗效门槛:在维持剂量下使用一年后,与安慰剂组相比,患者体重降低至少5%,且具有统计学差异,便可视为有效。这一标准远低于市场上部分已批准药物所实现的15%-20%减重效果,对于后续竞品而言可以忽视。次要终点方面,草案中建议将血压、血脂、空腹血糖的变化以及针对糖尿病患者的A1C指标这类代谢纳入标准。
(3)对试验规模提出限制:安全性数据库需包含至少3,000名试验对象,其中至少1,500名接受安慰剂治疗,研究周期至少为1年,以确保有足够的统计能力检测不良事件。推荐的样本量将提供80%的统计效力,以95%的置信度检测到不良事件发生率大约增加50%,而安慰剂组的不良事件发生率为3%(即4.5%对3%)。
(4)说明目需要额外的监测和安全评估了哪些类型的开发项。例如,如果在开发过程中发现心脏风险信号,则可能需要进行心血管结局试验;对于直接作用于血清素(5-HT)受体系统或5-HT2受体亚型的实验药物,开发项目应包括使用连续超声心动图评估心脏瓣膜病变的风险。
(5)面对不可避免的数据缺失问题,草案中提倡采用合理的插补方法,并通过敏感性分析来评估结果对假设变化的稳健性。
近年来,随着肥胖症及其相关健康问题的日益严重,减重药物的研发成为了业内焦点。据巴克莱银行预计,到2030年全球减重药物市场规模有望突破1500亿美元。
千亿市场诱惑,加上司美格鲁肽和替尔泊肽优势的商业化成绩,带动了全球药企的研发热潮。据不完全统计,全球在研减重疗法超115种,其中61项处于1期阶段,46项处于2期临床阶段,8项处于3期临床阶段。靶点方面,GLP-1RA作为被广泛验证的成熟靶点,相关研发占比高达36%,其中包括胰淀素类似物、胃和胰脂肪酶抑制剂、阿片受体拮抗剂、大麻素受体抑制剂等新兴疗法也在不断涌现。
目前,全球减重药物研发主要是拼靶点、拼剂型、拼疗效。司美格鲁肽与替尔泊肽口服版的推出;辉瑞、安进、Viking、Zealand、Hanmi对上市产品疗效的冲击无一不牵动着市场神经。寻求差异化,成为每位玩家的“口头禅”,例如减重增肌;拓展MASH、心衰等适应症;限制胰岛素抵抗,玩法众多。
更有甚者着重挑战GLP-1激动剂停用后的体重反弹问题。方向大致有降低给药频率(年制剂)、低价高安全性维持药物以及一次性的基因疗法,如Fractyl Health的(GLP-1 PGTx)Rejuva GLP-1,利用AAV载体在胰岛β细胞中增加GLP-1的表达,目前仍处临床前阶段,值得关注。
插播一条GLP-1药物的最新研发动态。2025年1月7日,Metsera公布了其GLP-1受体激动剂MET-097i在二期临床试验中的最新数据,显示在接受12周治疗后,患者平均体重减少了超过11%,个别情况下可达到了20%。值得注意的是,Metsera尚未检测到平台效应,这意味着随着疗程延长,
MET-097i减重效果可能持续增加。MET-097是一款超长效GLP-1受体激动剂,采用HALP TM脂化修饰技术,人体半衰期约380小时(16天),为司美格鲁肽等GLP-1类产品的2-3倍,未来有望实现每月一针。
相较于产品,Metsera这家公司更是值得一提。作为一家初创公司,Metsera自2024年4月走出隐身模式以来,已累计获得超过5亿美元的融资,迅速成长为行业独角兽。这不仅体现了资本市场的认可,也证明了减重领域的巨大潜力和发展机遇。

小结:
尽管此次发布的只是非约束性的草案,但它无疑为减重药物的研发设定了更高的标准。未来,随着更多创新疗法的涌现和技术的进步,我们有理由相信,肥胖症及其并发症的有效管理将迎来新的篇章。
研发追踪
药渡
2026-05-27
567
研发追踪
医药笔记
2026-05-26
497
研发追踪
佰傲谷BioValley
2026-05-26
517
热门资讯